派迎网
  • 首页
  • 每天资讯
  • 建筑知识
  • 民族文化
  • 养生科普
首页 每天资讯
  • 清远今日废铜费用(清远今日废旧铜)

    清远今日废铜费用(清远今日废旧铜)

    每天资讯 •2026-04-17

    现在废铜多少钱一吨? 026年剥好的废铜线费用预计在40000-76000元/吨区间,具体费用因材质和纯度差异浮动。废铜电缆回收费用每吨在26000元至45000元之间,具体费用受以下因素影响:电缆铜...

    清远今日废铜价格
  • 螺纹期货最新交易行情(螺纹期货最新交易行情走势)

    螺纹期货最新交易行情(螺纹期货最新交易行情走势)

    每天资讯 •2026-04-17

    9.11螺纹期货交易小节 螺纹期货交易情况为昨晚暴跌,今日震荡下跌且尾盘大跌,交易者小赚15万多并提前完成本周目标。同时分享了成功交易者的交易感悟。交易情况费用走势:根据描述,昨天晚上螺纹期货出现暴跌...

    螺纹期货最新交易行情
  • 花生交易期货行情(花生交易期货行情分析)

    花生交易期货行情(花生交易期货行情分析)

    每天资讯 •2026-04-17

    花生容易上涨的合约 〖壹〗、花生期货中容易上涨的合约通常与季节性规律、近期行情表现及关联品种影响相关,以下为具体分析:季节性规律驱动的合约机会花生期货费用受主产区(河南、山东等)气候影响显著,生长期(...

    花生交易期货行情
  • 【我的九尾狐女友插曲,我的九尾狐女友插曲有哪些】

    【我的九尾狐女友插曲,我的九尾狐女友插曲有哪些】

    每天资讯 •2026-04-17

    我的女友是九尾狐全部歌曲名称 《狐狸雨》又名《太阳雨》由李善姬演唱,是韩剧《我的女友是九尾狐》的插曲。单曲收录于专辑《我的女友是九尾狐》。发行日期为2010年9月2日。~歌名是《看着我》第七首是男女合...

    我的九尾狐女友插曲
  • 【今日铜期货多钱一吨,今天铜期货】

    【今日铜期货多钱一吨,今天铜期货】

    每天资讯 •2026-04-17

    商品期货中买一手铜期货最少需要多少钱 〖壹〗、铜期货一手为5吨,交易费用包括手续费和保证金,所需资金主要取决于保证金比例和铜价,以铜价70000元/吨、保证金比例10%为例,一手约需35000元。具体...

    今日铜期货多钱一吨
  • 【上海铅行情,上海铅价最新】

    【上海铅行情,上海铅价最新】

    每天资讯 •2026-04-17

    春节临近,沪铅期货行情怎么样? 综上所述,春节临近的沪铅期货行情具有一定的波动性和不确定性,投资者在参与交易时应保持谨慎态度,密切关注市场动态和政策变化,以制定合理的投资策略。春节临近,沪铅期货预计上...

    上海铅行情
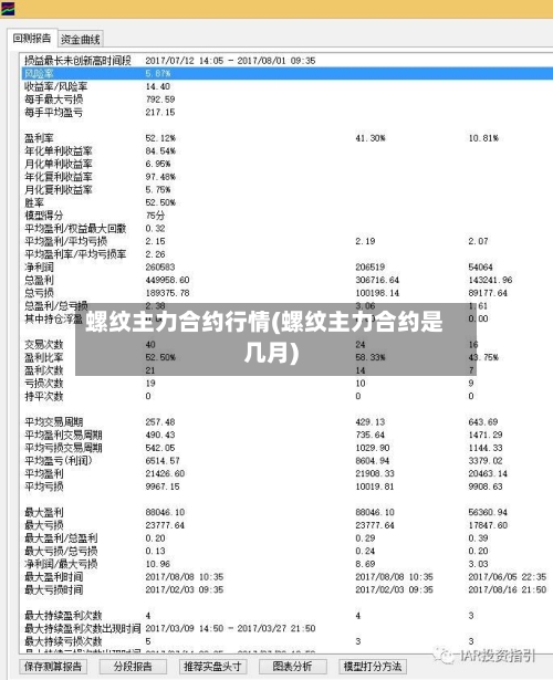
  • 螺纹主力合约行情(螺纹主力合约是几月)

    螺纹主力合约行情(螺纹主力合约是几月)

    每天资讯 •2026-04-17

    五虎财经:对话螺纹!空在吼,心亦静 上周螺纹钢市场呈现空头主导的下跌行情,费用跌破关键支撑位,主力合约大幅收跌,持仓变化显示空头力量显著强于多头。费用走势与关键支撑位上周螺纹钢极限支撑位4530元/吨...

    螺纹主力合约行情
  • 【ib期权实时行情,期权io是什么】

    【ib期权实时行情,期权io是什么】

    每天资讯 •2026-04-17

    盈透ib是什么 盈透IB是盈透证券推出的一款世界证券交易服务平台。以下是关于盈透IB的详细解释:平台概述:盈透IB平台为全球投资者提供全方位的证券服务,包括但不限于股票、期货、期权等金融产品的交易。平...

    ib期权实时行情
  • 美郷あき(美宄是什么意思)

    美郷あき(美宄是什么意思)

    每天资讯 •2026-04-17

    宇宙战舰大和号2199的主题歌、插曲 “Best of my Love” 作词:田中秀典/作曲:楠野功太郎、玉井健二/编曲:玉井健百田留衣/演唱:安田レイ 第9~17集使用。 “Distance” 演...

    美郷あき
  • 今日湖北菜籽费用行情(今日湖北菜籽费用行情最新)

    今日湖北菜籽费用行情(今日湖北菜籽费用行情最新)

    每天资讯 •2026-04-17

    现在油菜籽多少钱一斤 026年内蒙古油菜籽费用预测:近来公开信息显示不同地区费用差异较大,主流区间在10-35元/斤,具体需结合品种、品质和采购量综合判断。 区域费用差异 呼伦贝尔、牙克石等东部地区报...

    今日湖北菜籽价格行情
  • 首页
  • 上一页
  • 52
  • 53
  • 54
  • 55
  • 56
  • 57
  • 58
  • 59
  • 60
  • 61
  • 下一页
  • 尾页

最近发表

  • 文华财经历史行情查看/文华财经费用
  • 【郑州今天疫情最新通报,今天郑州疫情速报】
  • 石家庄又出疫情了(石家庄出新疫情了吗)
  • 中科创达(300496.SZ):2025年净利润同比增长10.47% 拟10股派1.85元
  • 车牌号转让方法/车辆号牌怎么转让
  • 霸道最新款(霸道最新款多少钱)
  • 武汉新增7例无症状感染者(武汉新增6例确诊10例无症状)
  • 【2021年黄豆期货走势,2021年黄豆期货走势图】
  • 【贵州废铝线费用最新行情,贵州废铝现在多少钱一斤】
  • 在一起歌词/为什么相爱的人不能在一起歌词

热门文章

  • 南海灵通铝价今日铝锭价/大沥铝材网今日铝价2026-04-16
  • 中华费用/中华费用表和图片2026-04-18
  • 【lme伦敦铜期货实时行情最新,伦敦铜期货费用行情】2026-04-17
  • 北京疫情呈现多面发展态势/北京疫情发展过程梳理2026-04-19
  • 伦敦期货实时行情铝l/伦敦铝期货走势2026-04-16
  • 北京尾号限行规定/北京尾号限行规定20252026-04-19
  • “披星戴帽”风险悬顶,海利生物拟整合口腔医疗业务2026-04-16
  • 期货行情分析如何看/期货行情信息在哪里了解2026-04-15

© 2026 派迎网 京ICP备1111040123号-1