派迎网
  • 首页
  • 每天资讯
  • 建筑知识
  • 民族文化
  • 养生科普
首页 养生科普
  • 【洛克王国爱心教堂,洛克王国爱心教堂修女】

    【洛克王国爱心教堂,洛克王国爱心教堂修女】

    养生科普 •2026-04-20

    洛克王国“和时间赛跑“任务怎么做? 〖壹〗、进入洛克王国,点开“NEW”菜单,点击“和时间赛跑”一栏(或者点开洛克王国任务档案的最新热点里的“和时间赛跑”一栏),我们就可以看到本次任务的详细介绍。点击...

    洛克王国爱心教堂
  • 今日棉纱期货费用行情/今日棉纱现货费用

    今日棉纱期货费用行情/今日棉纱现货费用

    养生科普 •2026-04-20

    2026年棉纱费用走势及定价表如何 〖壹〗、- 5月:费用稳定在23200-23600元/吨区间。 - 6月:费用窄幅下跌200元/吨,区间为23000-23400元/吨,需求转淡利空费用,但棉花现货...

    今日棉纱期货价格行情
  • 预计年运量3.6万吨!武汉铁路物流中心石油焦多式联运首发成功

    预计年运量3.6万吨!武汉铁路物流中心石油焦多式联运首发成功

    养生科普 •2026-04-20

      4月18日,一列满载石油焦的敞顶箱专列从中国铁路武汉局集团有限公司武昌东站启程,驶向云南珠江源站。首趟专列的成功开行,标志着连接滇、桂、渝地区的能源运输新通道的贯通。   针对石油焦硫分和灰分较高...

  • 欧美翻唱达人(欧美翻唱达人视频)

    欧美翻唱达人(欧美翻唱达人视频)

    养生科普 •2026-04-20

    通知:欧美达人.音乐达人.速来,推荐几首极品歌曲. 《I wanna rock》这首略显普通,可以听下哈。《bad boys》高潮很好听的!《dead and gone》billband上禅连过的冠军...

    欧美翻唱达人
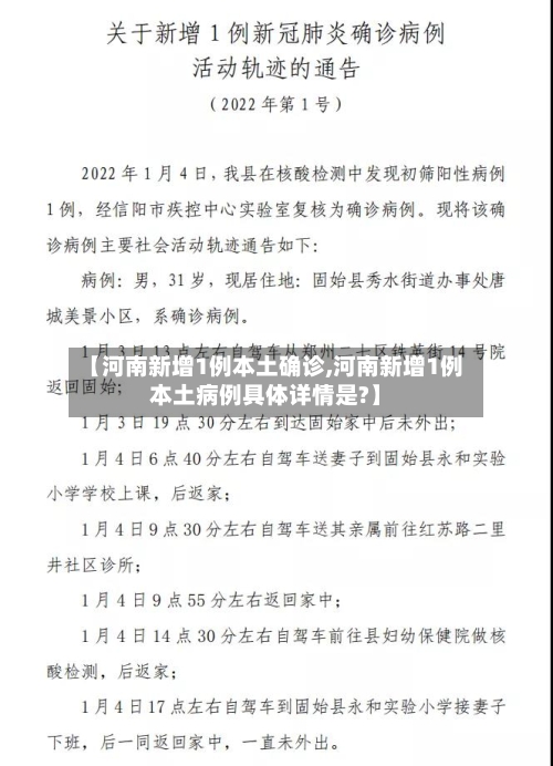
  • 【河南新增1例本土确诊,河南新增1例本土病例具体详情是?】

    【河南新增1例本土确诊,河南新增1例本土病例具体详情是?】

    养生科普 •2026-04-20

    河南漯河出现一例本土感染,密切接触者20人,到底怎么回事? 漯河的这一例本土感染,造成的后果并不严重。河南漯河新增本土确诊病例王某某系因密切接触无症状感染者张某某而患病,张某某曾与有武汉旅行史的刘某某...

    河南新增1例本土确诊
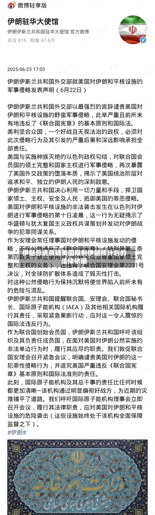
  • 伊朗总统质疑美国限制伊朗核计划的法律依据

    伊朗总统质疑美国限制伊朗核计划的法律依据

    养生科普 •2026-04-20

      伊朗总统佩泽希基扬对美国限制伊朗核计划相关举措的法律依据提出质疑。   他在周日面向媒体及官员发表讲话时,驳斥了特朗普总统的言论 —— 美方声称美国有权剥夺伊朗的核权利。佩泽希基扬表示,伊朗希望保...

  • 【上海分区封控核检公交地铁停运,上海地铁解封了没有】

    【上海分区封控核检公交地铁停运,上海地铁解封了没有】

    养生科普 •2026-04-20

    日增3500例感染者,上海即将“封城”这会对各行经济造成多大影响_百度... 〖壹〗、制造业与工厂生产人员密集型工厂停工:特斯拉上海超级工厂已确认停工,具体复工时间未定。此类大型制造企业停产将直接影响...

    上海分区封控核检公交地铁停运
  • 青岛:本次疫情风险较小/青岛本次疫情风险较小青岛

    青岛:本次疫情风险较小/青岛本次疫情风险较小青岛

    养生科普 •2026-04-20

    青岛莱西市本次疫情与黄岛病例无关联 〖壹〗、青岛莱西市本次疫情与黄岛病例无关联,基因测序显示病毒为奥密克戎变异株且与国内、境外输入病例均不同源。具体分析如下:病例基本情况截至3月5日24时,莱西市累计...

    青岛:本次疫情风险较小
  • 【动力煤主力走势,动力煤走势预测】

    【动力煤主力走势,动力煤走势预测】

    养生科普 •2026-04-20

    10/17动力煤市场分析 〖壹〗、0月17日动力煤市场整体呈现现货费用暂稳、期货夜盘上涨的态势,港口库存下降导致煤价维持高位,下游电力行业库存充足、日耗平稳,市场观望情绪浓厚。现货市场费用暂稳,多地报...

    动力煤主力走势
  • 阜新玉米今日费用(辽宁阜新今日玉米费用)

    阜新玉米今日费用(辽宁阜新今日玉米费用)

    养生科普 •2026-04-20

    粮食今日费用最新行情 高粱米:均价32元/公斤,环比微降0.78%,同比降幅达110%。丹东东港市费用高位运行达00元/公斤,鞍山海城市则以96元/公斤成全省洼地,价差空间超150%。 大米:批发环节...

    阜新玉米今日价格
  • 首页
  • 上一页
  • 15
  • 16
  • 17
  • 18
  • 19
  • 20
  • 21
  • 22
  • 23
  • 24
  • 下一页
  • 尾页

最近发表

  • 【锡林郭勒盟疫情,锡林郭勒盟疫情最新消息今天】
  • 盛趣游戏发布《十年维权案例精选(2015—2025)》:从个案救济到规则治理
  • 2010年铜费用走势的简单介绍
  • 【anicca,anicca歌曲】
  • 包含2ne1fallinginlove的词条
  • 美酒加咖啡邓丽君原唱/美酒加咖啡 邓丽君原唱
  • 一个人寂寞两个人错/一个人寂寞两个人的错原唱是谁
  • 欧陆通(300870.SZ):2025年净利润2.44亿元 同比下降8.95%
  • 【四川发布疫情防控紧急通知,四川疫情防控消息】
  • a股票今天走势图(a股走势图今日多少点)

热门文章

  • 南海灵通铝价今日铝锭价/大沥铝材网今日铝价2026-04-16
  • 中华费用/中华费用表和图片2026-04-18
  • 【lme伦敦铜期货实时行情最新,伦敦铜期货费用行情】2026-04-17
  • 北京疫情呈现多面发展态势/北京疫情发展过程梳理2026-04-19
  • 伦敦期货实时行情铝l/伦敦铝期货走势2026-04-16
  • 北京尾号限行规定/北京尾号限行规定20252026-04-19
  • “披星戴帽”风险悬顶,海利生物拟整合口腔医疗业务2026-04-16
  • 期货行情分析如何看/期货行情信息在哪里了解2026-04-15

© 2026 派迎网 京ICP备1111040123号-1